這篇內容非常適合企業家和營銷從業者,畢竟定位理論是很好的戰略營銷工具,看完本篇,你將會運用自如。本篇內容,你將獲得:
· 20多本定位書籍對定位的探討,我們一篇內容給你匯集了;
· 定位做個深度回顧,從理論應用到打法;
· 定位的優勢點在哪里,我們如何應用;
· 定位的爭議點和缺點在哪里,我們如何回避應用?
核心價值,就在于定位,我們是帶著沖突點、困惑和不解來分享的,而不是灌輸你新的認知,沖突中才有深度思考和認知。
帶著這些追求,我們開始今天的內容:
一、什么是定位?
1
什么是定位?
品牌定位認為:品牌需要在用戶心智中做到最具優勢的與眾不同,在用戶心智階梯中占據最有利位置,贏得用戶的優先選擇,使品牌成為某種品類的代表,在品類競爭中勝出。
定位的目的在于占領消費者心智。手段上,要么尋求品類細分,開創一個新品類,要么以壓倒性優勢占領一個點,要么是找到一個區別于競品的特性。
怎么理解?后面給你更好的理解。
2
為什么要定位?
技術優勢、商業模式的差異化優勢等不是真正的壁壘,這些往往只能為你創造一個時間窗口。如果把差異化的優勢在那個時間窗口用飽和攻擊的榔頭牢牢打進用戶的心智中,讓自己的品牌等同于一個關鍵詞,或者成為一個新品類或新特性的代言者,就有機會建立起較深的護城河,而這條河存在于消費者的心智中,因為消費者的心智很難改變,而且容量有限,喜歡第一,所以第一往往拿到市場70%的利潤。
3
定位在什么樣的背景下“產生”
定位理論的誕生,是離不開時代背景的,包括市場背景+理論背景。任何巨匠,都是站在巨人肩膀上,緊握時代風口。
所以,我們把時間拉回到1970年代的美國,去看看當時的美國市場和理論環境。
這里有2大市場難題和1個理論背景
4
定位打法

5
定位的一公式三種方式

這三種方式,就對定位概念做了進一步的解讀,便于大家應用理解。
6
定位理論的發展
涉及到定位理論,這50多年來,相關書籍有20多本,其發展態勢如下:
總結:定位指南性的一些基礎內容,做了一個梳理匯總,大家當做溫習回顧了,目的在于打基礎,來做后面的內容探討思考。
二、定位的優勢和缺陷在哪里?
定位理論在中國很多時候,處于“萬能”狀態,誰都在喊著用,但它真的萬能嗎?
說的直白點,你相信定位理論能解決一切問題嗎?它真的沒有缺陷嗎?如此萬能?
我在一篇內容《定位理論真的能對中國企業包治“百病”嗎?》探討過,這里我想從優缺點上去分享,給你答案。
1
定位優勢

定位的優勢,總結起來說,四點:
一則是用戶心智競爭,這個論點是醍醐灌頂式的,所以我在做品牌策劃的時候,邊界就在用戶心智;這里要提醒的是,更多思考,一定是從用戶的認知來思考,而不是你以為。這很關鍵,就像后面談到的同質化競爭,很多人說不可能,每個公司的產品都是不一樣的,即時同一條生產線出來的產品,從某種意義上來說,也是不一樣的。但抱歉,這是錯誤的理解,品牌定位的同質化競爭是基于用戶心智認知來的,Ta在做產品選擇的時候,產品大概類似,對于Ta來說就是同質化。
二則是品牌和品類的關聯,具體這里不再重述,我要講的是,我們在理解品類的時候,往往喜歡從現有品類層次上去往下細分,你有沒有想過,品類也可以網上去思考的。這樣應用的思路,在于你對定位不是局限于品牌,而是基于戰略定位、品牌定位和產品定位三個層次來思考。
三則是聚焦,定位指導品牌執行中,需要資源聚焦,需要認知建立聚焦。而聚焦的底層邏輯核心是基于用戶心智有限,給與一個品類的包容度有限。但這種聚焦,在資源有限的企業中,容易被“狹隘”化應用,排斥品牌的價值理念升級和變化,說白點,限制自身的業務拓展,也就是產品品類的延伸。特別是并列延伸或者是向上延伸。
當然,延伸一定要學會尋找機會,這個機會要么是上限品類沒有代表性品牌,要么是你自身品類沒有強勢品牌,大家都有機會,要么是基于市場用戶某種場景,沒有聚焦品牌起到代表性定位作用。
四則是戰略指導作用。其實不僅僅具有戰略指導作用,也具備銷售指引。因為定位是可以層次化的、體系化的應用的,是的,又提到戰略定位、品牌定位和產品定位了。
2
定位缺點

任何理論都有兩面性,定位理論一樣,其最閃亮的地方,往往也是其“最脆弱”的地方。所以,定位理論的缺陷同樣有四點:
一則是心智缺陷。我們在應用用戶心智中,對用戶心智的基礎假設是簡單的。這就使得我們對品牌的打造比較片面,局限于品類產品功能獨特性價值,結合聚焦矮化了品牌形象力、品牌情感和文化價值的作用和意義。說白點,用戶心智簡化的慣性認知是定位理論形成在產品時代轉到市場時代的一種過渡不完整和慣性帶來的,導致很多人也習慣了如此認知。
這不是我一人的認知,對于用戶心智復雜,我層次提到過品牌的兩個底層邏輯,以美國為主導的行為學和歐美的心理學,美國主要聚焦與消費品,貫通全球,歐洲主要聚焦于高端、奢侈品。
而這兩種學說,事實上都沒有否認用戶心智的復雜性。
品牌大師凱文凱勒也說,評估顧客心智尤其重要的五個主要維度是CBBE和品牌活動。

這個模型開起來簡單嗎?
二則是品類的理解。從缺陷來說,體現在現在很多好的品牌不是基于品類進一步分化,反而是跨界融合和消費升級。也就是說,品類分化不是品牌唯一的出路;其次,品牌定位強調用戶決策是品類思考,品牌表達。但這事實上解釋不了現在很多現象,比如董宇輝的直播賣貨,人家可是啥貨都賣,很多時候,這個時候的消費者決策可不是基于品類來思考的。最后,品牌是基于品類來競爭思考的,品牌代表品類就意味著品牌的成功嗎?事實上,這個認知是競爭認知,基于同品類的競爭營銷認知做的一種假設。海底撈并不能代表火鍋品類,它成功了。因為它代表的是一種需求:干凈、衛生服務好的需求。所以,一個品牌的成功,本質不是基于品類,而是基于市場需求,代表一種需求,就能成功,這才是底層邏輯。基于需求的代表,結合場景的楔入,才是營銷指導性。
三則是聚焦,聚焦使得我們在行為上變得狹隘,在決策上變得拖延難決,聚焦的理解應該是基于戰略點來,而不是基于策略點,策略點只會讓自己束手束腳。戰略點生發策略線和無限戰役打法。
四則是成本,定位是需要聚焦的,聚焦打法要求資源的All in思路,而且這種All in需要一定門檻,說白點,一定的成本要求的。更重要的是,圍繞品牌定位,是需要積累的,長時間積累。這不是一般公司能做的。所以,品牌定位,中小公司可以考慮,主要在形象、營銷體驗和銷售上下注,品牌其他藝術性東西先放放,圍繞品牌數學來做,少做語文。說白點,1億的營收以內,品牌輔助營銷做“數學”增長;一億以上,考慮品牌的語文意義,但有節奏投入。
正是這些缺點,帶來了定位一些爭議。
三、定位的爭議
1
第一個爭議主題是:競爭
定位是競爭思維下的產物,也就是說同品類的高度同質化,是定位打法的生存土壤。
有意思的是,我們國家有很多知名的品牌咨詢公司是不認可競爭的說法的。
圍繞競爭,主要爭議點在于:
· 產品同質化永遠不會到來,因為每個企業生產的產品都不一樣;
· 競爭的結果是有前有后,也就是第一第二,成為第一。而第一只有一個,大部分企業成為了不可能完成的任務,除非你有無止境的廣告支持。
· 競爭思維,不是商業的主流,沒有一個企業是被競爭打敗的,只有自己把自己整沒了。企業經營只有一個導向,就是顧客導向,你有你的顧客,我有我的顧客。
總結起來說:競爭是一種不可能到來的假設,產品同質化時代永遠不會到來,所以定位理論不成立。
首先,從字面上來說,有一些品牌戰略公司老大提出質疑是基于自身的競爭立場所說的,話不在于有沒有“理”,而在于有沒有益。
其次,競爭的同質化說法,從定位的心智核心思考來說,應該是用戶認知的同質化,而不是物理上的產品同質化。
2
第二個爭議點:是邊界問題
圍繞邊界問題,容易出現問題的有三個點:
一是品類邊界問題:這個問題很常見,中國一家品牌咨詢公司的boss小馬宋在一次訪談中談論定位時提出的質疑:小馬宋表示,他很痛恨定位理論,認為它誤導了非常多的企業家,其中就舉例美的違背定位理論。
美的真的違背定位理論嗎?我覺得是戰略定位和品牌定位配合做的非常好的一個案例。
美的的核心矛盾點是它的產品種類很多,不符合品牌定位的垂直聚焦。產生這種錯誤認知往往是基于以下兩個原由:
·沒有區分運營活動和傳播活動。啥意思呢,美的的傳播聚焦的變頻空調,借助爆品來推動原點人群的持續信任,進而帶動產品的延展銷售。
·沒有分清楚企業戰略定位和品牌定位。企業戰略聚焦白家電品類,品牌聚焦于變頻空調。
最重要的,是美的電器在每一個品類上都開創了新的賽道:在微波爐品類,創新了“蒸立方”的技術,增加了蒸汽的功能。在電飯煲品類,開發了降低食物糖分的技術,開創了低糖電飯煲的新品類。
美的的策略很明確:要么第一、要么唯一。絕不跟隨領導者做市場,而是另辟賽道,成為新品類的開創者和領導者。這是美的電器在多個賽道上都能領先的關鍵步驟。
對于競爭性弱的品類,內部經營因素 > 外部競爭因素,做好自己高于一切,做好自己就有一塊蛋糕分。
對于集中度高的品類,當品類處于成長期,一二三品牌群開始形成,競爭加劇,消費者開始在決策過程中進行“有你無我”式的選擇,這個時候外部競爭因素 > 內部經營因素,必須在對手的壓制下尋找機會,因為最終不是你死就是我亡。
品牌定位的品類理解,我始終認為是錯的,被動的,因為把所有成果放在用戶心智,那么定位的核心依存不是在品類,而是需求,這是本質。
如果還是基于品類來思考,結合需求來做定位依存,那么我會把品類這么劃分:
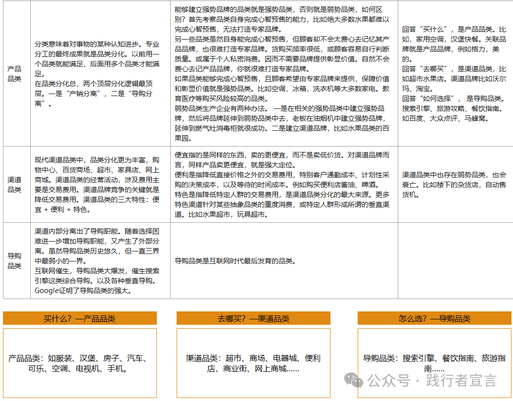
產品品類的代表性,這是功能價值的呈現;渠道品類的代表性,結合情感價值的表達,往往落腳在體驗服務;導購品類的代表性,往往體現在個性化精神文化價值上,也有人說IP,帶貨主播,基于精神文化的,往往具備很強生命力,你總結統計一下就知道了。
同樣,結合定位體系來看,產品品類,代表產品定位,渠道品類代表主流的品牌定位,導購品類,代表的是企業戰略定位。
當然,不管什么定位,其實從最后的用戶心智來說,都是品牌定位,只是分品牌的升級迭代罷了。
這個體系思考,其實有很多延伸,也能解決很多疑點,目前我是比較依賴的一種定位思考。
二是品類發展階段的邊界不同
怎么理解呢?我們說產品有生命周期,品牌有生命周期,而他們最好的生存就是依附于品類周期。
新品類啟動期和成長初期,市場對品類認知不充分,沒有心智同質化和競爭格局分散,這時候要的是擴大品類,共同繁榮品類。
到了品類成長后期和成熟期,品類信息充分,出現認知同質化,行業格局開始形成,逐漸進入存量市場,這時就需要競爭思維的品牌定位。
也就是說,品牌,企業不是任何階段都有強烈訴求的,不同階段,借用的點不一樣,前期以形象為主,成長后期到成熟期,品牌競爭為主。
三是定位的應用立體與否
提到定位,很多人都集中于品牌定位,有沒有思考過企業定位、品牌定位和產品定位的立體化思考。
集團化企業,有品牌架構的,往往都是這三種定位的立體化思考應用。這才是成熟的用法。
很多時候,我們提到定位,就自己把自己框定在品牌定位的策略層次上,帶來太多的難解之點。
3.第三個爭議點:對心智資源的理解
競爭思維背景下的心智資源,也就是聚焦的核心點主要圍繞競爭品牌來對標尋求的,往往在橫向的量上是夠的,但這種對標往往是一種升級優化,而做不到本質上的需求引導甚至創造。
這就需要從縱向思考,也就是需求、欲望、需要的追根溯源上思考,甚至是需求的時代變遷思考等。
以用戶為中心的本根就在于理解用戶需求、欲望和需要。而這往往是定位缺失或者是淡化的思考。
記住,品牌的成功,絕不是品類的代表就能代表的,而是需求的代表才是本根。也只有代表了需求,才有機會代表品類。
4
第四個爭議點:品牌定位的靜態認知
說到定位,就是品牌定位,說到品牌定位就是品類定位。這種固化認知是很被動的,自己給自己畫地為牢。
結果是,隨著公司發展,品牌發展,你往往會措手不及,難以招架。
我們說過,品牌是有發展周期的,圍繞品牌發展周期,其品牌定位應對是有節奏的。說到這個周期,你是不是想到導入期、成長期、成熟期、衰退期之類的,沒錯,這是一種品牌周期。但我想說的周期,是社會消費發展周期,是目標群體周期。
比如我們現在常說的消費升級,這里不同人有不同理解,而我的理解是基于需求的權重變化,初期,消費者消費品牌,考慮產品功能價值,一定階段之后,考慮品牌社會價值,也就是情感表達,再到一定階段是品牌的精神文化價值,代表社會的一種積極風氣。
脫離自身的發展周期、品類的發展周期以及市場消費者的需求變化,去談品類里的同質化競爭,去談開創新品類,都是孤立的,靜支的、片面的。
結語:
這是定位探討,不做定論,你可以有不同意見和理解。但如果你的理解不能支撐你的系統化應用,可以先參考我的,具備系統性應用參考。
事實上,無論是定位的優點、缺點還是爭議,我都表達的比價清楚了,同時也給了一個發展參考體系,能解答現有大部分人反饋的困惑的。
把定位的依存從產品品類,擴展到渠道品類和導購品類,背后是需求的變化。同時,還有一些爭議,是公司負責人的一種利益追求所做的刻意表達,這種爭議,你要睜大眼睛看,管住盲目崇拜。
來源:踐行者宣言
本站文章收集整理于網絡,原文出處:踐行者宣言 ,本站僅提供信息存儲空間服務。如若轉載,請注明出處。