營銷4P中,產品、價格、渠道我都有相應分享,只剩下最后一個“P”——促銷組合。促銷組合真的被誤解了,帶來這種誤解就在于我們很多時候基于字面意思去理解,狹隘的認為就是促銷方式的組合。但作為市場營銷團隊花費最多的一部分,同時也是與產品、價格、渠道同維度的板塊,如何只是傳播的一種方式促銷呢?

借助本篇內容,我來揭開“促銷組合”更廣義的面紗。
一、促銷組合真的只是字面意思嗎?
我們來看4P之父杰羅姆·麥卡錫教授的定義:促銷組合(Promotion Mix)是我們與客戶溝通并說服客戶的工具和方法。這個定義明顯是傳播的意思。
從產品、價格、渠道層面來講,也應該是傳播級別的維度來匹配。絕不是字面意思:我買了一個煎餅,送我一杯豆漿的意思。
從傳播本質上來講,在包含促銷基礎上,應該廣納更多傳播方式,所以,我更愿意理解為整合營銷傳播。這么理解的理由有二:
一則是原創作者對“促銷”與“整合營銷傳播”的內容描述很相似。杰羅姆·麥卡錫教授羅列對第4個P促銷的具體內容描述為包含廣告、人員推廣、銷售促銷和公關等。唐·舒爾茨對整合營銷傳播的具體內容描述為包含廣告、銷售促銷、公關和直復營銷(后來迭代為數字營銷)。兩者只是因為30年的代差帶來方式表述的區別而已。
二則是,羅伯特·勞特朋在4P的基礎上提出了4C理論:與4P相對應的理論:客戶(Customer)、價格(Cost)、便利(Convenience)、傳播(Communication)。前面的三個C分別對應的是(提供給客戶的)產品、價格和渠道,而被用來對應促銷的第4個C是傳播(Communication)。更有意思的是,羅伯特·勞特朋與唐·舒爾茨合著了《整合營銷傳播》。
正是這兩點,使得我堅信促銷組合等于整合營銷傳播。
二、什么是整合營銷傳播?
整合營銷傳播指將傳統廣告(Advertising)、數字營銷(Digital Marketing)、公共關系(Public Relations)和銷售促銷(Sales Promotion)這四類傳播工具整合;而需要將它們整合的原因是上述四類傳播工具在客戶的不同購買決策階段中所能發揮的功能不同。
1
4類傳播工具

2
怎么做傳播整合?

從傳播角度來看,基于用戶的行為決策,經典的AIDA模型將客戶購買決策行為分為四個階段:認知(Awareness)、興趣(Interest)、決策(Decision Making)和購買(Action);整合營銷傳播的四類傳播工具中的每一類都能在所有客戶決策行為階段發揮作用,但因為各自的屬性不同,導致它們在不同階段的推動力有很大差別,所以需要將它們整合,以取長補短并達到最優的傳播效果!

3
整合營銷傳播實戰模型:POES

這個模型是基于寶潔開發出的POE模型(付費媒體(Paid Media)、自有媒體(Owned Media)和賺得媒體(Earned Media)延伸過來,加了S。
這個S代表銷售平臺(SalesPlatform),是所有線下和線上的銷售場景,它包含傳統線下實體店、線上的天貓店、淘寶店、微店、社群銷售(微信群和QQ群)等。S甚至也包含驅動客戶重復購買和老客戶帶新客戶的工具和平臺。說白點,S代表全渠道銷售。
4
整合營銷傳播實戰核心秘方:品牌型廣告與流量型廣告的配比是多少?
我們弄清楚了傳統廣告、數字營銷、公共關系和銷售促銷四類傳播工具的配合發力,實戰延伸出付費媒體、自有媒體、贏得媒體和銷售平臺的輸出,那么它們四個維度的資源配比是多少才能達到營銷預期呢?
CMO的傳播經驗核心在于這個“配方”。可口可樂、阿迪達斯、麥當勞和其他每個成功的品牌都有自己的秘密配方,這個秘密配方掌握在CMO的手上(基本都不外傳!)。
那么叛逆的我們,別人越是“捂著”,我們是不是越想知道?
我相信是的,因為我也特別想分享。但提醒的是,我會基于行業來分享一些平均的比例,不會是某個品牌的具體比例,這“犯忌諱”,也有違道德。
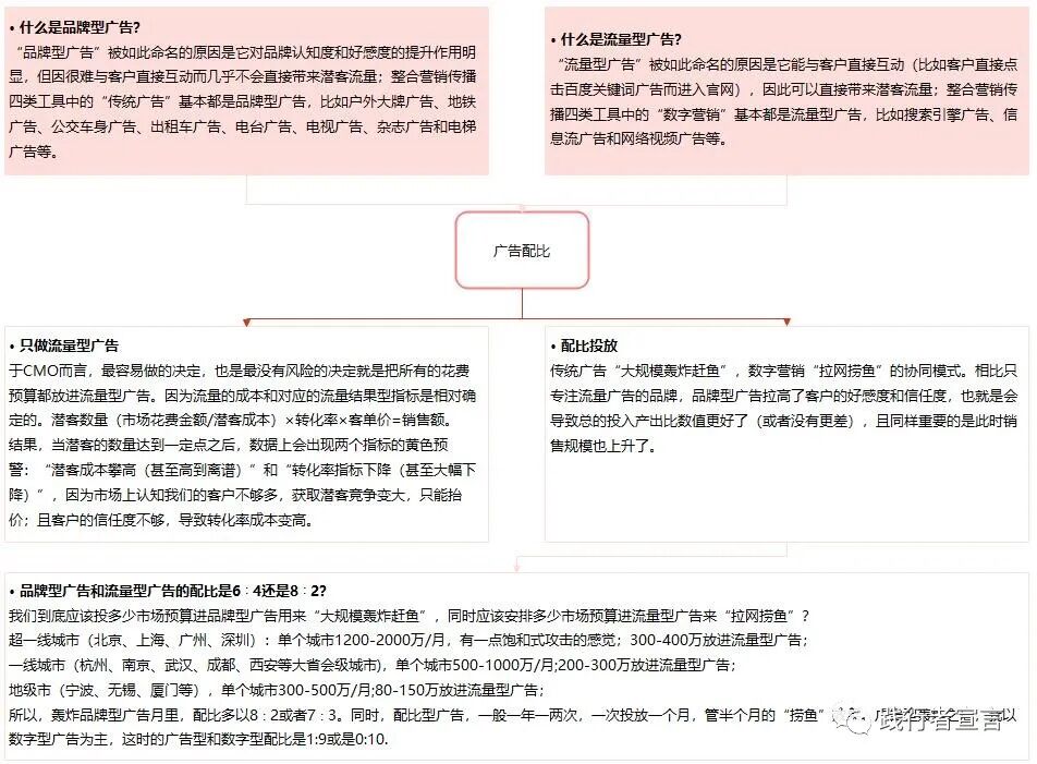
可能圖片不清晰,這里分享最后結論數據供大家參考:
超一線城市(北京、上海、廣州、深圳):單個城市1200-2000萬/月,有一點飽和式攻擊的感覺;300-400萬放進流量型廣告;
一線城市(杭州、南京、武漢、成都、西安等大省會級城市),單個城市500-1000萬/月;200-300萬放進流量型廣告;
地級市(寧波、無錫、廈門等),單個城市300-500萬/月;80-150萬放進流量型廣告;
所以,轟炸品牌型廣告月里,配比多以8∶2或者7∶3。同時,配比型廣告,一般一年一兩次,一次投放一個月,管半個月的“撈魚”效果。廣告型轟炸之后,就以數字型廣告為主,這時的廣告型和數字型配比是1:9或是0:10。
三、傳播創新驅動了“人”和“錢”的分配迭代
傳播創新是必然趨勢,意味著整合營銷傳播在發生著變化,本質是傳播的創新帶來人流的遷移,品牌錢的隨行而遇罷了。說白點,就是人流遷徙帶來錢的投放變化罷了。
所以,不要因為一種新的渠道出現,就失去信心,本質是一樣的,傳播渠道而已。而傳播的本質邏輯也很簡單,傳播三要素:

結語:營銷4P之促銷組合本質是整合營銷傳播,而整合營銷傳播本質是整合傳統廣告、數字營銷、公關關系和銷售促銷四類傳播工具,為營銷服務。它們的整合完全是基于消費者決策行為路徑來組合,也就是AIDA模型。這種整合基礎上,圍繞實踐輸出,演變成POES模型。在此實踐輸出基礎上,核心配方是做好品牌型廣告和流量型廣告配比,確保拿出最好的ROI。

本站文章收集整理于網絡,原文出處:踐行者宣言 ,本站僅提供信息存儲空間服務。如若轉載,請注明出處。