打造IP的說法席卷各個行業無論是商業還是新媒體工作者,都在尋求打造品牌IP/個人IP。這是因為IP價值豐厚:
流量價值:IP能吸引強大的流量,對宣傳費用的減少和長期的低成本流量效益,使得其備受企業和個人青睞;
情感價值:IP的親近和情感共鳴,給了群體更多精神寄托和忠誠;
文化價值:IP的文化和價值觀具備很強的普世性和破圈效應,而且這種影響是觸及靈魂的,這給了其打破邊界的基礎,同時提供了無限創造性和衍生價值。
這樣的IP,如何不讓品牌老板們迷戀,新媒體從業者追求。價值就像那花一樣,總是吸引著辛勤的小蜜蜂。
本篇內容將體系化的分享打造IP這朵“花”的規劃,同時基于規劃方案模型來融合知識體系,enjoy:

借助品牌信息屋的模型來模仿一個IP打造的信息屋模型,并借此起到目錄作用。
以用戶為出發點,用洞察來尋求突破方向,尋找機會!


方案里,輸出的頁面以洞察四個維度的支撐模型來輸出,最后做總結。
找準你的IP在受眾中的差異化位置,占據品類,代表特性,成為某個領域的“第一”或“唯一”。這決定了你是否能成長起來。



為了把相關知識點說的細一點,我分了三個步驟來分享。但在方案輸出中,可以一頁ppt搞定。
圍繞方向、定位,IP人格化,便于立體打造。這一步對IP來說很重要,IP的價值核心在于情感和文化價值,這兩者,都決定了IP的擬人化是必然。


IP標志語、IP故事、IP標簽,組成了IP的里子。




IP故事的不可或缺,決定了我們需要重視它。所以,在這里,我主要把故事的輸出策略邏輯進行分享,支持你做更好的IP故事輸出。

IP標簽,這是你在傳播層中的主要概念,你的具象化輸出都是圍繞這些概念來進行創作的。
語言釘子、視覺錘、言論錨點等是IP的面子




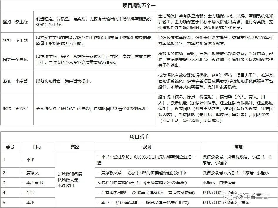
項目執行抓手,圍繞目標、路徑、規劃、落地來支撐結果。




結語:個人針對品牌IP、個人IP打造比較體系化的梳理,無論是打造IP的方案邏輯,還是每一個部分的輸出邏輯都比較清晰。遺憾的是,圍繞IP,基于內容,在IP的辨識度、情感共鳴和文化價值連接力三個核心要素上,沒有更具創新的支撐,借鑒品牌打造模型較為多,所以跟品牌打造邏輯比較相似,只是在價值追求上,主線比較明確。
我能做的是,后期會在方案上,圍繞IP的三要素,打造方法更具內容IP的個性,使得IP打造更具獨立性。
來源:
本站文章收集整理于網絡,原文出處:踐行者宣言 ,本站僅提供信息存儲空間服務。如若轉載,請注明出處。